首页 / 电路图图解 / 图片详情

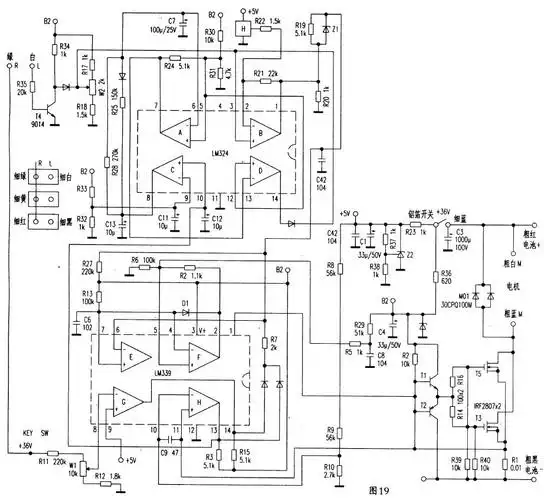
部分电动自行车充电器电路解析[图文]

图片尺寸 922x848
上传时间 2026-03-18 00:51:20

图片链接

缩略图
原图
外链

相关图片

电子管基础电路

电子管基础电路

工频与变频切换电路原理图解

工频与变频切换电路原理图解

电路

电路

交流接触器互锁自锁原理图解

交流接触器互锁自锁原理图解

开关电源原理图解 写美篇 【3】长虹r2118a电源电路分析 讨论

开关电源原理图解 写美篇 【3】长虹r2118a电源电路分析 讨论

定子串电阻降压启动原理图解

定子串电阻降压启动原理图解

电动车窗电路图原理图(图解)

电动车窗电路图原理图(图解)

储能焊机电路原理图【图文结合】

储能焊机电路原理图【图文结合】

其它 1. 开关电源原理图解 写美篇 【3】长虹r2118a电源电路分析

其它 1. 开关电源原理图解 写美篇 【3】长虹r2118a电源电路分析

变频器原理图解

变频器原理图解

随机推荐

老胎描真金漆器大吉图古笙-价格:2499元-au28864293-其他民族乐器

老胎描真金漆器大吉图古笙-价格:2499元-au28864293-其他民族乐器

空军军徽  高** 带材质

空军军徽 高** 带材质

[欣赏] 清代血珀手珠

[欣赏] 清代血珀手珠

矢量手绘礼盒.黑色的轮廓和白色的背景.

矢量手绘礼盒.黑色的轮廓和白色的背景.

很阳光霸气帅气真人冷酷男生头像很励志耐看帅气的男生头像

很阳光霸气帅气真人冷酷男生头像很励志耐看帅气的男生头像

张韶涵也太酷了!身穿黑色西装裙搭配黑色亮皮长靴,瞬间气场全开

张韶涵也太酷了!身穿黑色西装裙搭配黑色亮皮长靴,瞬间气场全开

音乐人祁隆全家出镜泪洒直播间唯独乐凡没有现身疑似两人已经离婚

音乐人祁隆全家出镜泪洒直播间唯独乐凡没有现身疑似两人已经离婚

《少年张三丰》开播20年,演员现状悬殊,11个明星过气了8个

《少年张三丰》开播20年,演员现状悬殊,11个明星过气了8个

《触及真心》高甜剧照图片壁纸

《触及真心》高甜剧照图片壁纸

thetruththatyouleave钢琴谱

thetruththatyouleave钢琴谱