首页 / 池妍玉肌肉秀 / 图片详情

金刚芭比池妍玉秀肌肉身材随时为世界健美比赛准备

图片尺寸 640x577
上传时间 2026-03-18 13:45:35

图片链接

缩略图
原图
外链

相关图片

"韩国金刚芭比"池妍玉:初代健身女神,天使的面容,金刚的身材

"韩国金刚芭比"池妍玉:初代健身女神,天使的面容,金刚的身材

今天再次回味一下_健美_池妍玉_女性

今天再次回味一下_健美_池妍玉_女性

金刚的身材,软妹的脸 韩国健美一姐池妍玉

金刚的身材,软妹的脸 韩国健美一姐池妍玉

韩国"金刚芭比"池妍玉,萝莉脸施瓦辛格身材,丈夫被压透不过气

韩国"金刚芭比"池妍玉,萝莉脸施瓦辛格身材,丈夫被压透不过气

天使脸魔鬼身!南韩肌肉美女池妍玉用二头肌向老公撒娇

天使脸魔鬼身!南韩肌肉美女池妍玉用二头肌向老公撒娇

韩国金刚芭比池妍玉萝莉面孔超人般的肌肉

韩国金刚芭比池妍玉萝莉面孔超人般的肌肉

现在的韩国人怕不是对美也产生了误解 画风转变太快金刚芭比再现身

现在的韩国人怕不是对美也产生了误解 画风转变太快金刚芭比再现身

"韩国金刚芭比"池妍玉:初代健身女神,天使的面容,金刚的身材

"韩国金刚芭比"池妍玉:初代健身女神,天使的面容,金刚的身材

肌肉女池妍玉视频合集2_哔哩哔哩_bilibili

肌肉女池妍玉视频合集2_哔哩哔哩_bilibili

"韩国金刚芭比"池妍玉:初代健身女神,天使的面容,金刚的身材

"韩国金刚芭比"池妍玉:初代健身女神,天使的面容,金刚的身材

随机推荐

遇见简谱

遇见简谱

字体设计-乐意音乐

字体设计-乐意音乐

12星座简笔画手帐教程12星座简笔画12星座小女孩简笔画来了不管你是做

12星座简笔画手帐教程12星座简笔画12星座小女孩简笔画来了不管你是做

那些年我们追过的盛世美颜——林佳树

那些年我们追过的盛世美颜——林佳树

其实卡通画超级可爱的959595,是不是?#卡通画  #儿童简笔画

其实卡通画超级可爱的959595,是不是?#卡通画 #儿童简笔画

青花瓷花纹茶壶简笔画传统陶瓷图案那些美不胜收的瓷器传统纹样

青花瓷花纹茶壶简笔画传统陶瓷图案那些美不胜收的瓷器传统纹样

赵丽颖金晨檀健次邓为解锁新代言迪丽热巴唐嫣易烊千玺登刊大赏

赵丽颖金晨檀健次邓为解锁新代言迪丽热巴唐嫣易烊千玺登刊大赏

张国荣与初恋女友倪诗蓓罕见亲密照 清新脱俗眼神迷离

张国荣与初恋女友倪诗蓓罕见亲密照 清新脱俗眼神迷离

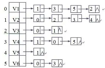
根据下图所示的邻接链表,画出相应的图;并据该邻接表,给出从a开始进行

根据下图所示的邻接链表,画出相应的图;并据该邻接表,给出从a开始进行

第十七期明星头像tnt时代少年团张真源

第十七期明星头像tnt时代少年团张真源