二次元动漫动态图片:只对你情有独钟,从未改变

图片尺寸 1125x794
上传时间 2026-03-18 03:29:52

图片链接

缩略图
原图
外链

相关图片

幻想少女动态壁纸

幻想少女动态壁纸

高品质二次元射击《命运扳机》国服pv首曝丨7月25日定档测试一起上扳

高品质二次元射击《命运扳机》国服pv首曝丨7月25日定档测试一起上扳

演出_二次元_艺术

演出_二次元_艺术

400_277gif 动态图 动图

400_277gif 动态图 动图

高清图片,堆糖,美图壁纸兴趣社区

高清图片,堆糖,美图壁纸兴趣社区

二次元新鲜事

二次元新鲜事

500_250gif 动态图 动图

500_250gif 动态图 动图

二次元新鲜事##电锯人162

二次元新鲜事##电锯人162

随机推荐

图片

图片

我和我的祖国混声四部合唱简谱乐谱共2页docx

我和我的祖国混声四部合唱简谱乐谱共2页docx

乌金石茶台实木端砚茶桌由"备货网"根据销量,好评率,价格和信誉进行精

乌金石茶台实木端砚茶桌由"备货网"根据销量,好评率,价格和信誉进行精

5人合照  (遗憾高中生小文没法一起来玩)

5人合照 (遗憾高中生小文没法一起来玩)

张家辉否认与张学友亲兄弟关系,称只是好友

张家辉否认与张学友亲兄弟关系,称只是好友

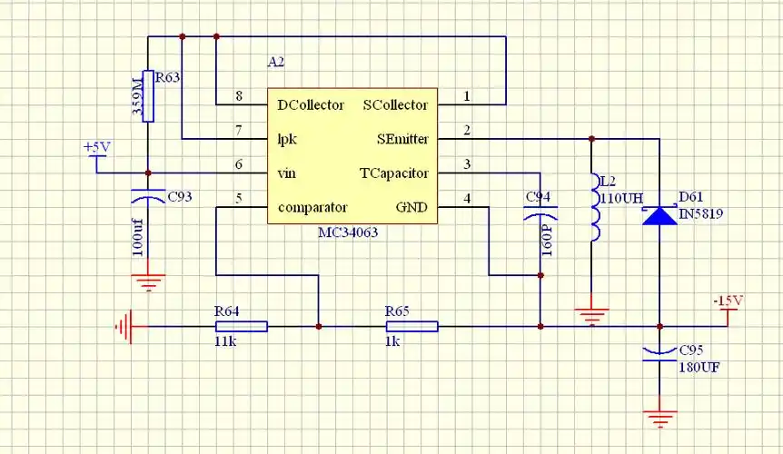
按照下图设计的mc34063反转电路,但是输出只有-6v,达不到要求的-15v是

按照下图设计的mc34063反转电路,但是输出只有-6v,达不到要求的-15v是

显示器图标

显示器图标

蜜蜂们来换上杨幂小时候的头像吧

蜜蜂们来换上杨幂小时候的头像吧

两人撑 伞背道而驰 黑白的图片

两人撑 伞背道而驰 黑白的图片

【素材】马年の动态骏马图(4)

【素材】马年の动态骏马图(4)