首页 / 面包人表情包 / 图片详情

对烘培超级有兴趣,想加入大家,请问要准备哪些东西?

图片尺寸 800x800
上传时间 2026-03-19 19:01:59

图片链接

缩略图
原图
外链

相关图片

吃面包大嘴瞪大眼可怕gif动图_动态图_表情包下载_soogif

吃面包大嘴瞪大眼可怕gif动图_动态图_表情包下载_soogif

结果吃了60个面包,被网友戏称为"面包人",于是"一车面包人"也就成为了

结果吃了60个面包,被网友戏称为"面包人",于是"一车面包人"也就成为了

二传空间tb什么的要收藏图片或者点赞,二传注明司倚

二传空间tb什么的要收藏图片或者点赞,二传注明司倚

段子成真一车面包人现实版在宿州上演

段子成真一车面包人现实版在宿州上演

【孝感吧】有木有新手小白想学ps的?

【孝感吧】有木有新手小白想学ps的?

手绘可爱面包卡通人矢量图

手绘可爱面包卡通人矢量图

卡通面包强壮人

卡通面包强壮人

q版面包超人表情面包

q版面包超人表情面包

请你吃热干面表情包 - 方言系列斗图表情(武汉话) - 表情图

请你吃热干面表情包 - 方言系列斗图表情(武汉话) - 表情图

[0418创精选]coinbase内部人士集体套现,华为20日发布汽车相关新品

[0418创精选]coinbase内部人士集体套现,华为20日发布汽车相关新品

随机推荐

韩信李白

韩信李白

李白46岁时写给杜甫的"打油诗",通篇大白话,最后14字幽默搞笑

李白46岁时写给杜甫的"打油诗",通篇大白话,最后14字幽默搞笑

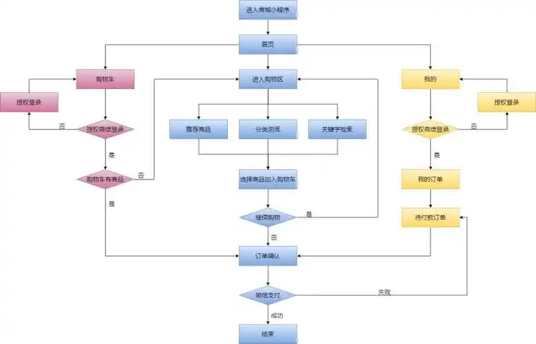
商城小程序设计流程|迅捷画图,在线制作流程图

商城小程序设计流程|迅捷画图,在线制作流程图

盘点hold得住中分的男神们

盘点hold得住中分的男神们

刀郎终于坦白了他与云朵的真实关系外界不要胡乱猜测

刀郎终于坦白了他与云朵的真实关系外界不要胡乱猜测

冰汤圆,沙冰一般的口感,好吃!

冰汤圆,沙冰一般的口感,好吃!

卡通古风头像,古风仙女系列 一个人最好的状态,就是独处的时候,安静

卡通古风头像,古风仙女系列 一个人最好的状态,就是独处的时候,安静

沙雕情头今日份情侣头像分享

沙雕情头今日份情侣头像分享

玄参图片_全景网

玄参图片_全景网