写真大片,穿红色透视衬衫大秀锁骨,皮肤光滑似冻龄_蔡卓妍_少女_黑色

图片尺寸 2000x2380
上传时间 2026-03-17 04:38:59

图片链接

缩略图
原图
外链

相关图片

【转载】美丽迷人蔡卓妍

【转载】美丽迷人蔡卓妍

今日图集:蔡卓妍

今日图集:蔡卓妍

香港著名歌手,演员:蔡卓妍

香港著名歌手,演员:蔡卓妍

难得一见40岁阿sa蔡卓妍的性感写真照她比阿娇精明多了

难得一见40岁阿sa蔡卓妍的性感写真照她比阿娇精明多了

蔡卓妍进军商界推出个人护肤品牌

蔡卓妍进军商界推出个人护肤品牌

香港女星蔡卓妍性感写真_网易订阅

香港女星蔡卓妍性感写真_网易订阅

蔡卓妍_演员_作品_个人资料_简历_生日_经历_八卦_留言 - 酷乐米

蔡卓妍_演员_作品_个人资料_简历_生日_经历_八卦_留言 - 酷乐米

蔡卓妍个人资料(40岁的蔡卓妍经历了三段失败的感情,为何感情如何坎坷

蔡卓妍个人资料(40岁的蔡卓妍经历了三段失败的感情,为何感情如何坎坷

蔡卓妍高清写真图片

蔡卓妍高清写真图片

蔡卓妍个人资料-蔡卓妍经纪人_星灿文化

蔡卓妍个人资料-蔡卓妍经纪人_星灿文化

随机推荐

常熟海虞镇违建改造项目规划公开

常熟海虞镇违建改造项目规划公开

【汪苏泷 |总是总是 】汪氏甜笑 | 笑容混剪 | 汪甜甜笑容大赏,笑起来

【汪苏泷 |总是总是 】汪氏甜笑 | 笑容混剪 | 汪甜甜笑容大赏,笑起来

唐61刘长卿,李端,张继,张旭,岑参.《逢雪宿芙蓉山主人》《听 - 抖音

唐61刘长卿,李端,张继,张旭,岑参.《逢雪宿芙蓉山主人》《听 - 抖音

林俊杰 凤凰于飞 梦想的声音 原版live伴奏 高品质  带和声

林俊杰 凤凰于飞 梦想的声音 原版live伴奏 高品质 带和声

折扣施华洛世奇swarovski女项链项坠heloise38cm水滴形

折扣施华洛世奇swarovski女项链项坠heloise38cm水滴形

"拍《人民的名义》,我第一次演女商人,在剧中,我同许亚军,陆毅有很多

"拍《人民的名义》,我第一次演女商人,在剧中,我同许亚军,陆毅有很多

9版本做了哪些改动云顶之弈s5黑暗装备效果属性介绍在云顶之弈的s5

9版本做了哪些改动云顶之弈s5黑暗装备效果属性介绍在云顶之弈的s5

白描花鸟线稿

白描花鸟线稿

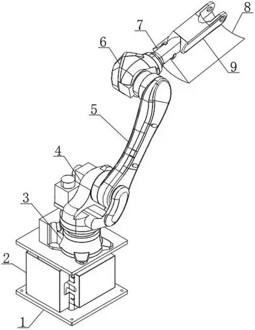
一种注塑机自动供料装置用机械臂

一种注塑机自动供料装置用机械臂

100—140儿童裤裁剪图 搬运分享,感谢原创作者记忆森林

100—140儿童裤裁剪图 搬运分享,感谢原创作者记忆森林