首页 / 宋威龙平头 / 图片详情

宋威龙

图片尺寸 690x920
上传时间 2026-03-18 15:48:27

图片链接

缩略图
原图
外链

相关图片

宋威龙新代言被吐槽,寸头造型有点丑,嘴巴显得"突兀"_手机搜狐网

宋威龙新代言被吐槽,寸头造型有点丑,嘴巴显得"突兀"_手机搜狐网

宋威龙的脸型和五官都很完美,一头黑发,寸头. 年轻人很有活力.

宋威龙的脸型和五官都很完美,一头黑发,寸头. 年轻人很有活力.

宋威龙

宋威龙

宋威龙真的配叫95第一帅吗?

宋威龙真的配叫95第一帅吗?

宋威龙的颜值,究竟有多高,穿上什么都好看?_小哥_时尚_演技

宋威龙的颜值,究竟有多高,穿上什么都好看?_小哥_时尚_演技

99年的宋威龙,搭档宋茜谭松韵拍戏,怎么做到毫无违和感的?

99年的宋威龙,搭档宋茜谭松韵拍戏,怎么做到毫无违和感的?

宋威龙把i人具像化了

宋威龙把i人具像化了

宋威龙

宋威龙

宋威龙

宋威龙

宋威龙##宋威龙 给世界一点浓颜的震撼

宋威龙##宋威龙 给世界一点浓颜的震撼

随机推荐

朱茵高清美艳写真美丽惊艳

朱茵高清美艳写真美丽惊艳

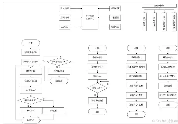
12-基于单片机的点阵图案显示系统(可自定义,手动切换,自动切换)(心

12-基于单片机的点阵图案显示系统(可自定义,手动切换,自动切换)(心

回顾央视女主持人沈力爱情事业双丰收儿子却成为她一生的遗憾

回顾央视女主持人沈力爱情事业双丰收儿子却成为她一生的遗憾

吓傻了勇气

吓傻了勇气

景甜谈与张继科分手:状态差拒绝拍戏,《司藤》带她走出低谷

景甜谈与张继科分手:状态差拒绝拍戏,《司藤》带她走出低谷

黑色文字,情感,爱情

黑色文字,情感,爱情

甘肃陇上江南 碧口马家山也是极品龙井产地

甘肃陇上江南 碧口马家山也是极品龙井产地

日产福坦38一门半皮卡可分期零首付

日产福坦38一门半皮卡可分期零首付

短发男 款式(潮流男款发型短发)

短发男 款式(潮流男款发型短发)

江西五十铃翼放ec5标准版116马力316米双排栏板轻卡jxw1040csja2

江西五十铃翼放ec5标准版116马力316米双排栏板轻卡jxw1040csja2